Instance Verification Kit (IVK)
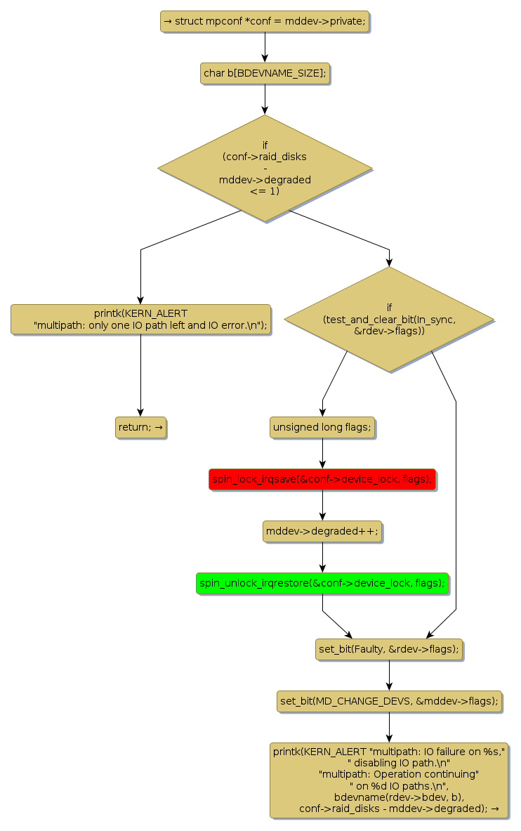
spin lock @ [5485+45+/linux-3.19-rc1/drivers/md/multipath.c]
Instance Signature: device_lock
|
The Matching Pair Graph:
|
|
Function Name
|
Control Flow Graph (CFG)
|
Events Flow Graph (EFG)
|
Source Correspondence
|
|
multipath_error
|
|
|
[4905+15+/linux-3.19-rc1/drivers/md/multipath.c]
|